Beim Entwurf von DC/DC-Wandlern sind die Schematics und die Auswahl der Komponenten ein essentieller Bestandteil. Viel mehr aber sollte das PCB-Layout im Vordergrund stehen, welches den Schlüsselfaktor in der Zielerreichung übernimmt.
Selbst wenn der Schaltplan und die Bauteilwerte angemessen sind, reduziert ein schlechtes Design nicht nur die Leistung, sondern es kann sogar sein, dass ein korrekter Betrieb nicht möglich ist. Zudem können parasitäre Effekte wie Rauschen und Ripple das Problem insofern verstärken, als dass sie die elektromagnetischen Anforderungen für das System unerreichbar machen können.
Zu den Problemen, die ihren Ursprung im PCB-Layout haben, gehören Rauschen im Ausgang (einschließlich Spitzen und Oszillation), eine verschlechterte Regelung und ein instabiler Betrieb. In vielen Fällen können diese Probleme durch geeignete Designs behoben werden.
Kritische Bereiche
Die wichtigsten Elemente eines „guten“ DC-DC-Layouts sind die folgenden:
- Platzierung von Eingangskondensatoren und Ausgangskondensatoren
- Platzierung von thermischen Vias
- Platzierung von Induktivitäten
- Feedback-Pfad
Eine grundsätzliche und zunächst sehr einfache Schaltung ist zum Beispiel die eines Step-Down-Converters wie dem LM2596S von Texas Instruments. Im folgenden Beispiel wird über den per Potentionmeter einzustellenden Spannungsteiler die regulierte Output-Voltage festgelegt.

Applikationsbeispiel LM2596-Step-Down-Converter
Platzierung von Eingangskondensatoren und Ausgangskondensatoren
Das erste Ziel bei der Auswahl der Eingangskondensatoren besteht darin, die Amplitude der Ripplespannung am Eingang des Moduls zu reduzieren. Dadurch wird der Effektivwert des Ripplestrom auf ein vom Kondensator absorbierbares Niveau reduziert. Keramikkondensatoren, die direkt am Eingang des Reglers platziert werden, reduzieren eben jene Ripple-Spannungsamplitude. Diese Kondensatoren müssen nahe an den Eingangspins des Reglers platziert werden, um wirksam zu sein. Große Bulk-Kondensatoren reduzieren die Brummspannung nicht ausreichend. Um den Effektivstrom in den Bulk-Kondensatoren zu reduzieren, muss die Ripple-Spannungsamplitude mit Keramikkondensatoren reduziert werden.
Der GND-Anschluss des Ausgangs-Kondensators sollte sich an einer Stelle befinden, die 1 bis 2 cm vom GND-Anschluss des Eingangs-Kondensators entfernt ist. Gleichzeitig sollte sich der Ausgangs-Kondensator möglichst nahe an der Induktivität befinden.
Im Eingangskondensator herrscht ein stark ansteigender Strom und damit eine hohe Frequenz im Bereich von mehreren hundert MHz vor. Der Grund für den Abstand von 1 bis 2 cm rührt daher, dass die Induktivitäts- und Widerstandskomponenten der dünnen Schicht als Filter zur Reduzierung hochfrequenter Störungen dienen können. Das bedeutet insgesamt, dass Input und Output-Kondensatoren parasitäre Komponenten geschickt ausnutzen.
Die Diode (hier SS34) wird ebenfalls in der Nähe der IC-Pins auf derselben Fläche angebracht. Die kürzeste und breiteste Verdrahtung muss verwendet werden, um die Diode direkt mit dem IC-Schaltpin und dem GND-Pin zu verbinden. Werden Vias zur Platzierung von Bauteilen auf der Rückseite verwendet, führt die Induktivität der Durchkontaktierung zu einer Erhöhung des Rauschens. Auch bei einer Verdrahtung mit größerem Abstand besteht die Gefahr von Rauschen, ausgelöst durch eine erhöhte Induktivität der Leiterbahnen.
Thermische Durchkontaktierungen
Die Verwendung von thermischen Durchkontaktierungen ist eine probate Methode, um die Wärmeableitung von oberflächenmontierten Komponenten zu verbessern. Strukturell wird ein Via in die Leiterplatte gebohrt. Wenn es sich um eine doppelseitige Leiterplatte mit einer einzigen Schicht handelt, wird eine Durchkontaktierung verwendet, um die Ober- und Unterseite der Leiterplatte zu verbinden und die Fläche und das Volumen für die Wärmeableitung zu vergrößern. Bei einer mehrlagigen Leiterplatte können die Durchkontaktierungen mehrere Lagen miteinander verbinden oder sich auf eine Teilverbindung der Lagen beschränken. Im vorliegenden Beispiel wird insbesondere die GND-Plane des Step-Down-Converters durchstochen, damit die darunter liegende Plane die Wärmeentwicklung abfängt.
Platzierung der Induktivitäten
Die Drossel sollte so nahe wie möglich am IC platziert werden, um das Strahlungsrauschen vom Switch zu minimieren. Augenmerk sollte auch auf dem dazugehörigen Kupfer-Layer liegen. Wenn die Fläche der Kupferfolie zu groß ist, um den Verdrahtungswiderstand zu verringern und Wärme abzuführen, kann die Kupferfolie als Antenne wirken. Daher sollte die Fläche der Kupferfolie nicht größer als nötig sein.
Im Beispiel ist das durch einen Kupferbereich gelöst, der sich mit 45-Grad-Kontour hin zum Lötpad der Drossel bewegt.

Power Coil Layout
Feedback-Pfad
Bei der Signalverdrahtung ist besondere Sorgfalt hinsichtlich des Feedback-Signals geboten. Da die Ausgangsspannung durch Widerstände geteilt und über die Verdrahtung an den FB-Pin des Stromversorgungs-ICs zurückgeführt, und der Stromversorgungs-IC stabilisiert die Ausgangsspannung auf der Grundlage dieser Spannungsinformationen. Wichtig am Rückkopplungspfad ist, dass, wenn ein Rauschen oder andere Schwankungen als die tatsächliche Ausgangsspannung an den Fehlerverstärker gesendet würden, nicht nur eine genaue Ausgangsstabilisierung nicht mehr möglich wäre, sondern unter bestimmten Bedingungen auch eine Oszillation oder ein anderer instabiler Betrieb auftreten könnte. Daher müssen die Rückkopplungspfade so ausgelegt sein, dass saubere Signale zurückgeführt werden können. Ein Feedback-Trace könnte beispielsweise über das Bottom-Layer geroutet werden, damit es von Schalt-Frequenzen oder Induktivitäten entkoppelt eine sauberer Spannungsmessung garantiert.

Feedback-Pfad
Zusammenfassung
In der abschließenden Betrachtung kann man zusammenfassen, dass die Güte und Funktionalität des Systems stark von der Entkopplung von Schaltfrequenzen und Transienten sind. Das gezeigte Beispiel stellt dar, wie Kupferschichten angeordnet werden können. Ein kompaktes Design ist essenziell für die Störfreiheit und Funktionsfähigkeit des Gesamtsystems, eine durchdachte Anordnung bei kurzen Leiterbahnen und guter thermischer Auslegung führt insgesamt zu einer effizienten Auslegung.
![]() |
![]() |
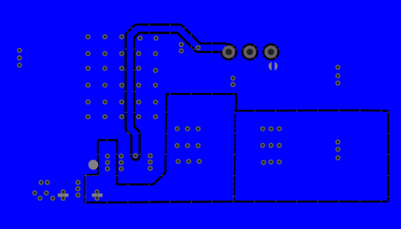
Topview des Demoboards



Leave a Comment